护士论坛_护士网_护理论坛_512华护士论坛_国际护士论坛_卫生人才网

标题: WS/T472-2015《口腔健康 调查 检查方法》中间有涉及医院感染防控见附录A [打印本页]

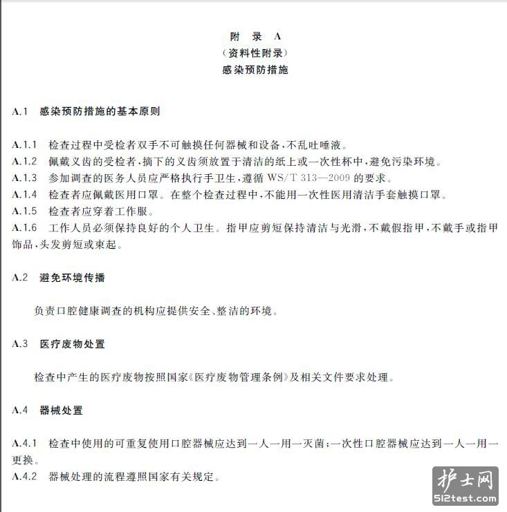
作者: hongkanghulibu    时间: 2015-10-9 15:50:00     标题: WS/T472-2015《口腔健康 调查 检查方法》中间有涉及医院感染防控见附录A

WS/T472-2015《口腔健康 调查 检查方法》中间有涉及医院感染防控见附录A

图片附件: 075414see4ems74933rq37.jpg (2015-10-9 15:49:49, 63.75 KB) / 下载次数 0
http://512test.com/BBS/forum.php?mod=attachment&aid=MzIxMHxlZTllYjU5NnwxNzczNjM2MTM5fDB8MA%3D%3D






欢迎光临 护士论坛_护士网_护理论坛_512华护士论坛_国际护士论坛_卫生人才网 (http://512test.com/BBS/) Powered by Discuz! X2